找回密码
 中文注册

QQ登录

只需一步,快速开始

  • 便民服务
  • 关注我们
  • 社区新手

即将填报!事关你的收入→

[复制链接]
马上到12月份了
个人所得税专项附加扣除信息确认
又要开始了
2026年度个税专项附加扣除
有哪些地方要注意?
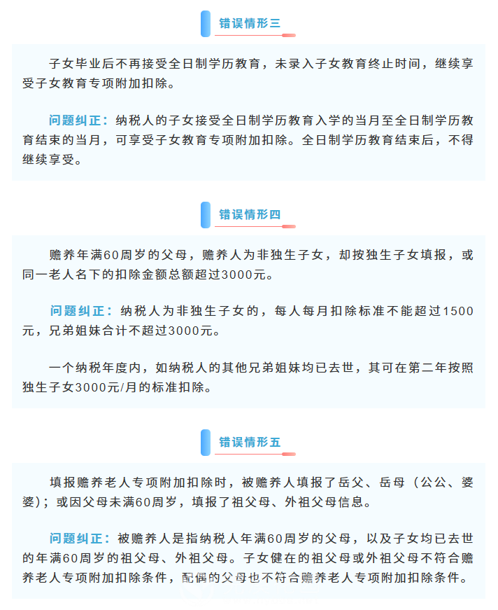
1.png 2.png 3.png 4.png 5.png 6.png 7.png

微信图片_2025-11-14_095628_140.png

分享至 : QQ空间
收藏

0 个回复

您需要登录后才可以回帖 登录 | 中文注册